仪器代理商
盐雾试验箱,色差仪,臭氧试验箱咨询热线
18566398802


氙灯老化试验箱应用行业广泛,例如:涂料油墨油漆、树脂、塑料、印刷包装、铝型材、粘合剂、汽车摩托车工业、化妆品、金属、电子、电镀、医药等。
Q-Sun氙灯老化试验箱采用能最大吻合性地模拟自然界全阳光光谱的氙弧灯来再现不同环境下存在的破坏性光波,从而可以极好的对材料进行耐光性与耐候性加速试验。氙灯老化试验箱可用于新材料的筛选、改进现有材料或评估材料成份变化后耐用性的变化等试验。
氙灯老化试验箱应用行业广泛,例如:涂料油墨油漆、树脂、塑料、印刷包装、铝型材、粘合剂、汽车摩托车工业、化妆品、金属、电子、电镀、医药等。
Q-Sun氙灯老化试验箱采用能最大吻合性地模拟自然界全阳光光谱的氙弧灯来再现不同环境下存在的破坏性光波,从而可以极好的对材料进行耐光性与耐候性加速试验。氙灯老化试验箱可用于新材料的筛选、改进现有材料或评估材料成份变化后耐用性的变化等试验。
操作简便
Q-Sun 氙灯试验箱在设计上力争方便用户的使用。它安装、操作和校准十分方便。由于有特制的滑出式样品盘,样品的安装和评估非常迅速,而且还可以放置三维样品。灯管的更换安全、快捷且易于操作。
Q-Sun氙灯试验箱既有功能比较简单的台式机型,也有全功能、全尺寸的平板式和转鼓式机型。平板式机型,如Q-Sun Xe-1和Q-Sun Xe-3,可放置三维样品或平板样品。新型B02日晒色牢度试验机的样品架是转鼓式的。
光照循环
Q-Sun氙灯老化试验箱氙弧灯可最真实地模拟全光谱太阳光,包括紫外线、可见光和红外线。对于许多材料,有必要暴露于全光谱光源以提供精确的日光模拟,尤其测试材料的颜色和耐光性时。
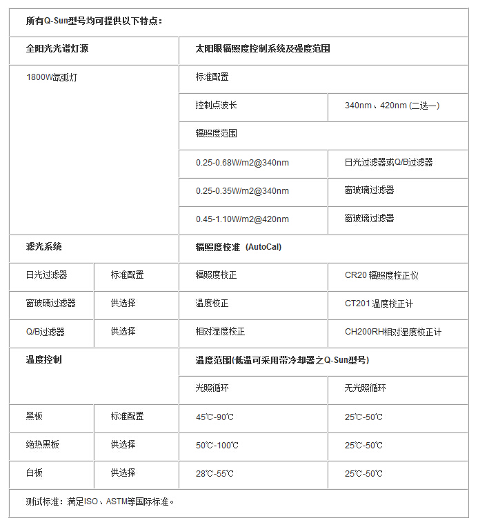
氙灯老化试验箱选择光学过滤片以模拟不同的使用环境氙灯必须经正确过滤后,才能产生适当的光谱以符合特殊的应用。光谱的差异可能既影响降解的速度又影响降解的模式。三类过滤器可用来模拟不同的使用环境。使用环境及测试方法决定使用哪类过滤器。氙灯试验箱的长寿命过滤器非常耐用,并可保持所需光谱。使用多年之后,Q-Sun过滤器也没有老化的迹象。
长寿命灯管
氙灯老化试验箱的空冷式氙弧灯大大降低了运行成本和维护费用。通常灯管的使用寿命是1500小时。Q-Sun Xe-1型号使用一支灯管,Xe-3型号使用三支灯管。新型B02也是只使用一支灯管。 灯管的更换快速、简单,不影响样品的测试。
相对湿度控制
Q-Sun氙灯老化试验箱的许多型号具有相对湿度控制功能。当材料经受物理压力时,它们试图与周围环境保持湿度平衡,这时相对湿度会影响材料的降解。相对湿度同时也会影响样品干燥的速度。氙灯试验箱水喷淋 使用纯净水直接喷淋来模拟户外潮湿侵蚀的影响。水喷淋可设定在光照或黑暗循环进行。除了起到氧化作用,水喷淋还可引起热冲击和/或机械腐蚀。
潮湿模拟
潮湿和相对湿度是许多材料测试的关键参数。Q-Sun氙灯试验箱具有水喷淋和相对湿度控制功能。
